JumpServer作为一款广受欢迎的开源堡垒机,支持对多种数据库资产进行统一纳管与审计。PostgreSQL作为主流关系型数据库之一,通常被用于企业级数据存储与服务,JumpServer开源堡垒机支持对PostgreSQL数据库的纳管与连接。
本教程介绍如何在JumpServer V4版本中纳管PostgreSQL数据库和托管信息查询(例如账号密码、端口)的方法,并且对不同的连接方式进行对比,帮助用户根据实际场景选择合适的访问方式。
一、PostgreSQL数据库纳管流程(基于JumpServer标准功能)
1. 演示环境

2. 纳管步骤
首先,添加PostgreSQL数据库资产。登录JumpServer控制台,依次选择“资产列表”→“数据库”→“创建”,在平台类型中选择“PostgreSQL”,填写基本信息如下:
■ 名称:建议填写便于识别的名称;
■ 地址:PostgreSQL实例的IP地址或域名;
■ 平台:选择“PostgreSQL”平台;
■ 节点:选择PostgreSQL资产的节点位置;
■ 默认数据库:填写对应的数据库名称;
■ 协议组:PostgreSQL默认5432。

▲图1 创建PostgreSQL数据

▲图2 配置数据库资产的相关信息
接下来,添加数据库资产账号。在“资产列表”页面新增账号,填写相关信息如下,然后点击“确认”按钮。
■ 名称:自定义名称;
■ 用户名:PostgreSQL登录账号;
■ 特权用户:根据实际需求勾选(建议用于管理场景);
■ 密码:对应的账号密码。

▲图3 创建PostgreSQL数据库资产账号

▲图4 配置数据库资产账号的相关信息
然后,进行资产授权。在JumpServer中依次选择“资产授权”→“创建”,填写该资产授权的信息,设置有效期后点击“提交”按钮。相关设置信息如下:
■ 资产/节点:已添加的PostgreSQL资产;
■ 用户/用户组:需要授权访问的JumpServer用户;
■ 账号:所有账号/指定账号/虚拟账号/无;
■ 协议组:全部协议/指定协议;
■ 动作:全部/连接/文件传输/剪贴板/分享。

▲图5 配置资产授权信息
二、托管信息查询方法
在JumpServer控制台可以查询资产基本信息,在JumpServer左侧菜单选择“资产列表”选项,点击对应的PostgreSQL资产名称,即可获取该资产的IP地址、端口、资产编号、所属节点等信息。

▲图6 查询资产基本信息

▲图7 查询资产账号密码
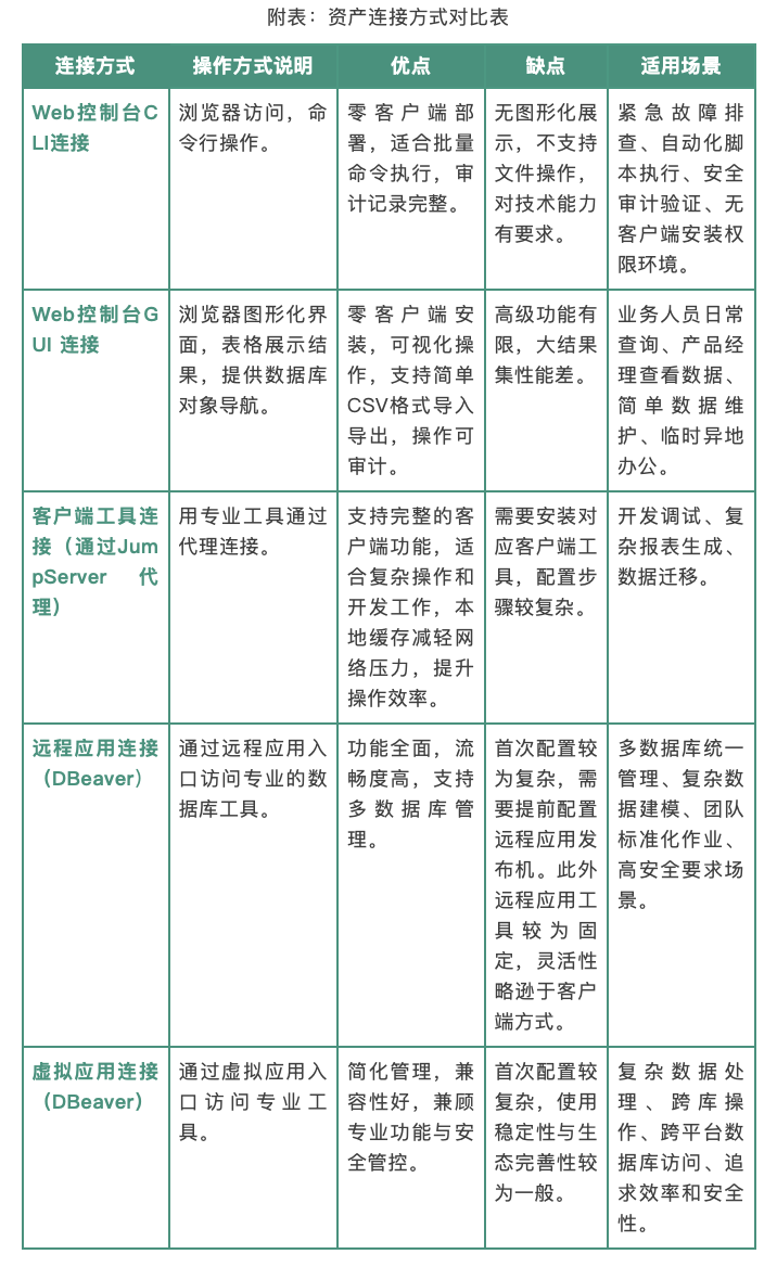
三、PostgreSQL资产连接方式及特点对比
■ Web控制台CLI连接:控制台→资产→选择PostgreSQL资产,依次选择“连接”→“Web”→“Web CLI”。
■ Web控制台GUI连接:控制台→资产→选择PostgreSQL资产,依次选择“连接”→“Web”→“Web GUI”。
■ 客户端工具连接(通过JumpServer代理,企业版支持):在JumpServer的“资产详情”页面依次选择“连接”→“客户端”→“数据库客户端”,下载并导入连接配置,使用DBeaver Community等工具导入配置。
■ 远程应用连接(以DBeaver为例,部分应用需要JumpServer企业版支持):首先给对应发布机部署远程应用,然后在JumpServer的“资产详情”页面依次选择“连接”→“远程应用”→“DBeaver”。
■ 虚拟应用连接(以DBeaver为例,仅JumpServer企业版支持):在JumpServer中启用并上传虚拟应用,然后在JumpServer的“资产详情”页面依次选择“连接”→“虚拟应用”→“DBeaver”。

四、常见报错及解决方案
1. 连接超时报错 (Connection Timeout)
解决方法:
■ 验证网络连通性:在JumpServer所用的SSH/RDP网关服务器上,使用telnet <数据库IP> 5432或nc -zv <数据库IP> 5432命令,测试到PostgreSQL端口的连通性;
■ 检查防火墙:在PostgreSQL服务器上,确保防火墙开放5432端口(或自定义端口),并且允许JumpServer的地址访问。
2. 目标机器拒绝连接 (Connection Refused)
解决方法:
■ 检查PostgreSQL服务状态:在数据库服务器上执行“systemctl status postgresql”或“pg_ctl status”命令;
■ 启动服务:若服务未运行,执行“systemctl start postgresql”命令;
■ 确认端口:在postgresql.conf配置文件中核对“port=5432”配置。连接时请确保JumpServer纳管资产配置的端口与此一致。
3. JumpServer配置与纳管出现问题
解决方法:
■ 在JumpServer中依次选择“资产”→“数据库”,在“数据库”页面中编辑该数据库资产信息;
■ 确保协议选择为“postgresql”;
■ 确保端口与PostgreSQL的实际端口完全一致;
■ 确保数据库名称填写正确(例如postgres)。